
Picture Description
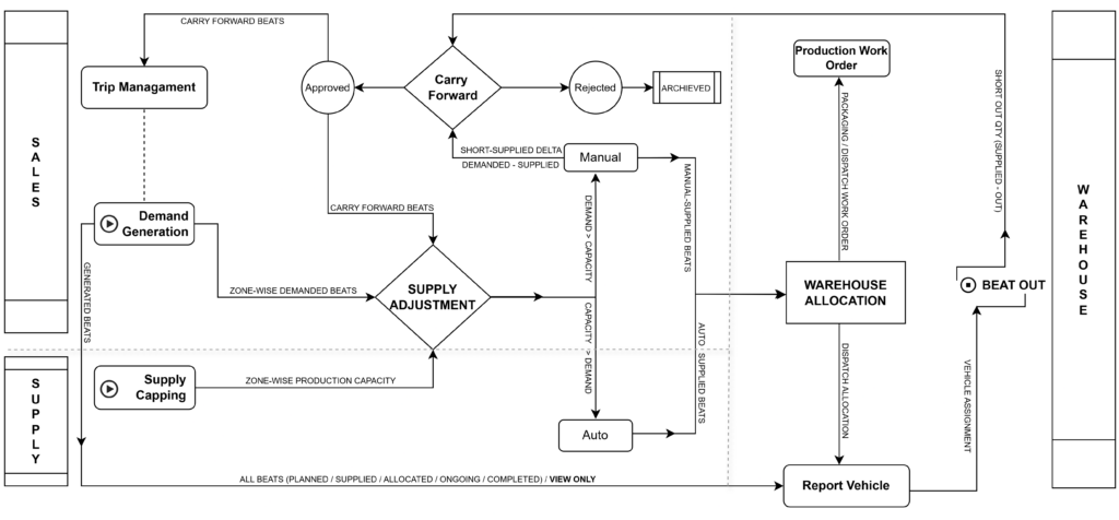
This diagram represents the end-to-end Demand–Supply Allocation process, detailing how sales demand is planned, reconciled against supply capacity, and executed through warehouse and production operations.
The flow establishes clear ownership boundaries across Sales, Supply, and Warehouse teams, while enabling capacity-driven planning, controlled re-adjustments, and structured execution.
Process Flow
The process is designed to ensure that:
- Sales demand is not blocked, even when it exceeds declared production capacity; instead, it is reviewed and rationalized through supply adjustment
- Sales Managers can adjust supplied quantities or mark beats for carry forward when full fulfillment is not feasible
- Short-supplied and short-out beats are automatically identified and carried forward, ensuring no demand is lost or manually recreated
- Beats are handled individually, enabling beat-wise packaging assignment and granular execution control
- Warehouse allocation and reallocation remain flexible, allowing execution teams to assign, split, or re-route beats based on real-time feasibility
Below is a structured explanation of each stage in the flow.